「金融资产管理」什么是amc(一文读懂全部金融AMC与金融AIC、地方AMC和外资AMC)
今天,神州网给大家普及下关于「金融资产管理」什么是amc(一文读懂全部金融AMC与金融AIC、地方AMC和外资AMC)的知识。
AMC和金融资产投资公司(AIC)一样,在债转股、不良资产处置以及防范金融风险等方面起到了非常重要的作用,某种程度上来说其牌照价值甚至不亚于具有全牌照的“信托”,而深入理解AMC与AIC也有助于从更广阔的视角上理解中国金融体系与中国经济。
截至目前我国不良资产行业收购端的生态链主要有5家金融AMC、5家金融AIC、63家地方AMC以及1家外资AMC构成,预计未来仍将有一些入局者,并推动不良资产行业朝着更加专业的方向前进。
一、我国不良资产行业的空间仍然较大
中国的不良资产行业空间很大,10万亿元的存量和每年2万亿以上的增量空间应该不成问题。
(一)一季度经济增速很可能为负,经济下行压力加大释放不良增长空间
根据2020年3月17日银保监会披露的数据,截止2020年2月底,银行业金融机构的不良贷款余额和关注类贷款余额分别高达3.30万亿和5.80万亿,不良贷款率突破2%升至2.08%。要知道2019年12月底的商业银行(银保监会未披露这里的银行业金融机构和商业银行是否口径对等)不良贷款率和不良贷款余额分别为1.86%和24135亿元,关注类贷款余额为37695亿元。
显然相较于2019年底,今年前两个月的银行业资产质量恶化比较明显,且趋势还将继续。事实上从今年前两个月经济数据大部分为10%以上的同比负增长以及社融数据巨量增长这一分化现象来看,2020年1-2月信贷规模的巨量增长并没有用来服务于生产和投资,而很有可能被闲置或充当流动性资金,并没有持续经营上的还款保障,且今年一季度的经济增速很可能为负值,最高应不会超过3%,因此商业银行目前所承受的资产质量压力实际上是有所滞后的,后续还会有更明显体现。
(二)问题贷款规模预计在10万亿左右,银行每年核销规模升至2万亿
如果考虑到被低估的部分,或者以不良资产的口径来衡量的话,则意味着银行业金融机构的不良资产规模应该会超过5万亿,将关注类贷款纳入后的问题贷款规模应该会在10万亿元左右。
同时2017年以来,商业银行的贷款核销力度明显加大,2017-2019年三年的年累计核销规模分别为7586亿元、9880亿元和2万亿元,在保持不良率相对稳定且不良贷款余额仍在快速增长的情况下的情况下,意味着每年不良贷款的生成额便有2万亿元,也即每年不良资产行业的增量空间也有2万亿元左右。
进一步如果将非银金融机构体系纳入,特别是考虑到未来数年我国部分地方融资平台的兼并重组、地方隐性债务的处置等等,这一部分保守提供的不良资产行业空间至少也应该会有2万亿元以上。
二、我国不良资产行业生态链的最新变化
近年来不良资产行业的收购端正呈现动态变化。
(一)地方AMC扩容:2019年以来新增3家地方AMC
根据上证报披露的信息(银保监会官网尚未查询到),2019年12月银保监会发布《关于公布北京市、湖南省、四川省地方资产管理公司名单的通知》,北京资产管理、长沙湘江资产管理以及成都益航资产管理分别获批参与本省(市)范围内的不良资产处置工作。这意味着经各省级政府(含计划单列市政府)批准设立或授权,已由银保监会获批的地方AMC已达56家。
新获批的3家地方性AMC注册资本差异较为明显,成都益航资产管理高达100亿元,长沙湘江也达到30亿元,而北京资产管理仅为12亿元。
(二)大连计划新设一家地方性AMC
2019年10月25日,大连市副市长、党组成员靳国卫在首届不良资产交易大会暨第三届中国AMC发展国际金融论坛上表示,大连市的银行不良率已经高达7%,远远高于全国平均水平,且2018年已经开始启动设立大连的地方AMC,希望不久之后能够正式成立。鉴于大连地区的资产质量恶化严重以及其对东北地区的引导作用,我们预计大连地方AMC将会获批。
(三)不良资产证券化试点范围扩容至四家金融AMC
2019年11月29日,央行等监管部门第三次扩大不良资产证券化的试点范围。本次试点范围除四家金融AMC、邮储银行、进出口银行、渣打银行(中国)外,还包括3家城商行(贵阳银行、青岛银行和东莞银行)以及4家农商行(即广州农商行、深圳农商行、顺德农商行和重庆农商行)等7家地方性银行,预计未来不良资产证券化试点范围预计还将进一步扩容。
之前已经试点两批,分别为2016年2月第一批试点的工农中建交五大行和招行等6大银行以及2017年4月第二批试点的国开行、中信银行、光大银行、华夏银行、民生银行、兴业银行、平安银行、浦发银行、浙商银行、北京银行、江苏银行、杭州银等12家银行。
(四)第五家金融AMC来了
全国性金融AMC(即金融资产管理公司)目前已增至五家。2020年3月5日,银保监会批复建投中信资产管理有限责任公司(以下简称“建投中信资产”)申请转型为中国银河资产管理有限责任公司(以下简称“银河资产”),使得我国由国家控股的金融资产管理公司数量自1999年以来首次增至五家,其余四家分别为东方资产、信达资产、长城资产和华融资产。和银河资产的股权结构相比(中央汇金和中信证券分别持股70%、30%),已有四家金融AMC均成立于1999年且在成立之初均为财政部100%控股,注册资本也均为100亿元。
从银河资产成立的时间脉落来看,也是近两年的事情。2019年12月31日,中国银河金融控股党委书记、董事长李梅的2020年新年贺词中提及“在中投公司党委和股东单位的坚强领导下,公司成功获得股东增资,建投中信转资产型为全国性第五家金融资产管理公司顺利推进”。
2005年8月中信证券与建银投资共同出资筹建中信建投证券和建投中信资产(分别受让华夏证券的证券类和非证券类资产),2005年9月30日建投中信资产正式挂牌成立,2018年3月国务院便批复同意了建投中信资产管理转型为第五家全国性AMC并更名为中国银河资产管理(银河金控持股比例不低于51%、注册地由北京变更为广东)的方案,2020年3月5日银保监会批复同意建投中信资产正式转型为金融资产管理公司并更名为银河资产。
不过由于转型方案要求银河金控的持股比例不低于51%,这意味着银河金控需要受让中央汇金和中信证券持有的部分股权以实现51%股权控制。
(五)第一家外资AMC也来了
2020年2月17日,北京市金融监管局宣布,全球知名投资管理公司橡树资本(OaktreeCapital)的全资子公司,即橡树(北京)投资管理有限公司在北京工商局完成注册(注册资本为542万美元)。1995年成立的橡树资本(总部位于美国洛杉矶)管理资产规模高达1200亿美元,其在中国的不良投资总额也已逼近70亿美元。这意味着除五大金融AMC和60余家地方AMC之外,我国不良资产行业将迎来更多搅局者。
事实上外资AMC的到来并不突兀。早在2019年10月25日国家外汇管理局便发布《关于进一步促进跨境贸易投资便利化的通知》(汇发(2019)28号)和《关于精简外汇账户的通知》(汇发(2019)29号)明确在粤港澳大湾区和海南开展境内信贷资产对外转让试点。2019年12月23日,国务院常务会议进一步明确要开展银行不良债权和贸易融资等跨境转让试点。2019年底的中美贸易第一阶段协定第四部分“金融服务”第五条明确要求中国放开金融资产管理(不良债务)服务,意味着外资AMC进入中国不良资产市场已破除制度性障碍,同时也意味着外资AMC进入中国不良资产行业的步伐不会停止。
(六)部分市场主体也可以参与不良资产行业
除金融AIC的债转股以及银行自行处置外,市场主体参与不良资产行业的方式主要有三种:
1、商业银行可以将不良资产批量转让金融AMC或地方AMC。
2、金融AMC和地方AMC均可以依法向社会投资者转让。
3、符合条件的民营企业可通过入股金融AMC,以及发起设立、控股或参股地方AMC的方式参与不良资产一级市场,同时也可以直接设立其他公司参与不良资产二级市场。
三、5家金融AMC
(一)基本信息
金融AMC(即金融资产管理公司)目前已增至五家。除2020年3月5日银保监会批复设立的银河资产外,另外四家分别为东方资产、信达资产、长城资产和华融资产。和银河资产的股权结构相比(中央汇金和中信证券分别持股70%、30%),四家金融资产管理公司均成立于1999年且在成立之初均为财政部100%控股,且注册资本均为100亿元。
鉴于银河资产刚刚获批转型,下文的分析将以原四家金融AMC为主。
1、1999年成立的四家金融AMC在注册资产、总资产、业务范围等层面均有不小的变化。如目前已有两家实现上市,即分别于2013年12月和2015年10月在香港上市的信达资产(1359.HK)和华融资产(2799.HK)。同时经过长年的积累,目前四家金融AMC的注册资本目已增至1900亿元左右,且单家AMC的注册资本均在300亿元以上。
2、1999年成立的四家金融AMC也已全部转型为拥有各银行、信托、券商、基金、保险、消费金融、金融租赁、期货、资产管理、信用评级等各类金融牌照的金融控股集团,并广泛涉足私募基金、房地产等业务。例如,信达资产拥有南洋商业银行、金谷国际信托、信达证券、幸福人寿保险和信达基金;华融资产拥有华融湘江银行、华融国际信托、华融证券、华融消费金融和华融金融租赁,长城资产拥有长城华西银行、长城新盛信托、长城国瑞证券、长生人寿保险,东方资产则拥有大连银行、大业信托、东兴证券、东方金诚和中华联合保险集团等。
(二)财务现状
1、四家金融AMC目前拥有的总资产规模已从十年之前的2500亿迅速增至5万亿元,年均规模增速也高达40%。截至2018年底,四家金融AMC的总资产规模从高到低依次为华融资产(1.71万亿)、信达资产(1.50万亿)、东方资产(1.09万亿)以及长城资产(0.67万亿)。
其中,华融资产、东方资产、信达资产和长城资产过去十年总资产年均增速分别高达49.46%、39.83%、36.91%和29.97%。
2、过去十年时间,四家金融AMC的杠杆率也在大幅提升,其资产负债率由过去的80%左右大幅提升10个百分点至90%(尤以华融资产和长城资产最为明显)。其中,华融资产的资产负债率从55%上升至90%附近(幅度最大)、信达资产和长城资产的资产负债率从70%附近升至90%、东方资产的资产负债率则从80%升至90%左右。
资产负债率的大幅提升意味着四家金融AMC发展模式的转变,即真正转向债务推动模式,也意味着四家金融AMC和金融体系的关联性显著增强。
3、四家金融AMC刚刚成立时的资金来源多是政策性资金,主要包括财政部最初分别向每家AMC注资的100亿元注册资金、央行再贷款6041亿元的业务启动资金(财政部担保)以及向国有四大行和国开行发行的8110亿元金融债。不过2009年以后,四家金融AMC开始尝试通过发行金融债、二级资本债以及同业拆借等方式进行多元化融资(主要以同业资金为主)。而其资产端则更多体现为类信贷,即通过将收购的债权转为股权或在一定期限内返售或转让给第三方。
(三)经营范围
在银保监会的金融机构分类为,金融AMC被归为特殊类金融机构,其最初定位于承接处置国有金融机构的不良资产。不过在广泛涉足各类金融牌照后,金融AMC的业务范围也在发生着深刻变化,具体如下:
1、收购、受托经营不良资产,并对不良资产进行管理、投资和处置;
2、债转股,对股权资产进行管理、投资和处置;
3、对外进行股权和债权投资,买卖有价证券;
4、发行金融债券、同业拆借和向其它金融机构进行商业融资;
5、财务、投资、法律及风险管理咨询和顾问业务;
6、资产及项目评估,经批准的资产证券化业务、金融机构托管和关闭清算业务以及破产管理;
7、非金融机构的不良资产业务。
事实上,如果考虑到金融资产管理公司已全部转型为金融控股集团,那么金融AMC的业务范围还应包括存贷款业务、金融租赁业务、保险业务、证券业务、信托业务、基金管理业务、资产管理业务、房地产开发业务等等。
这里需要特别提及的是非金融机构不良资产受让业务,其本质上是影子银行业务,即金融AMC可以通过受让非金融企业的债权的方式向特定行业或领域提供融资服务(如房地产、基建等等)。但是直到2010年信达资产才成为第一家试点非金融企业不良资产相关业务的金融AMC。2012年10月《金融资产管理公司收购非金融机构不良资产管理办法(征求意见稿)》正式明确四大AMC可以开展非金融企业不良资产相关业务。2015年6月9日,财政部和银监会联合印发《金融资产管理公司开展非金融机构不良资产业务管理办法》(财金〔2015〕56号)。
(四)发展历史
金融AMC的发展历史大到处可以分为两个阶段,而其最初的诞生背景则更具启示意义。20世纪80代开始的各类经济体制改革(如外贸经济转型、价格并轨、国企改革、银行拨改贷、税改等)使刚刚诞生的商业银行承担了过多国家宏观调控的任务,并导致金融乱象频出、无序放贷频现,国内各类金融机构在这一时期也背上了沉重的资产质量包袱。同时1997-1998年亚洲金融危机的爆发使资产质量问题变得更为突出,部分国有商业银行的不良贷款率甚至高达40%,于是1997年召开的全国金融工作会议也将化解国内金融风险作为战略任务。1998年国务院开始筹划设立不良资产专业处置机构,1999年3月的《政府工作报告》明确提出“要逐步建立资产管理公司,负责处理银行原有的不良信贷资产”。
1、第一个十年(1999-2009年):政策性收购向商业性市场化收购转型
四家金融AMC成立之初的任务非常明晰,即承接和处置国有金融机构的不良资产,并以十年为限。2007-2008年金融危机的爆发使得本应于2009年退出历史舞台的四家金融AMC迎来新一轮发展良机。
第一,1999年4月,承接建设银行3730亿元不良贷款的信达资产在北京挂牌成立,成为我国第一家AMC。
第二,1999年7月,中共中央、国务院印发《关于转发<;国家发展计划委员会关于当前经济形势和对策建议>;的通知》,明确提出“推进建立金融资产管理公司的试点工作”,紧接着华融资产、长城资产和东方资产也相继成立,并分别承接工行、农行和中行4007亿元、3458亿元和2674亿元的不良贷款,加上之前信贷资产接收建行的3730亿元不良贷款,意味着四家AMC合计接收了1.5万亿元的不良贷款。
第三,1999-2000年6月期间,四家金融AMC仅负责剥离四大行的不良资产且按照1:1的对价比例收购(即政策性剥离)。不过20004年3月后,四家金融AMC开始尝试向商业性市场化收购转型,并逐步面向四大行之外的金融机构收购不良资产,并按照5折进行收购。
整体来看在1999-2009年的十年时间里,四家金融AMC的收购方式开始由政策性转向商业性,收购对象不断扩展、收购对价更为灵活,不过这一时期的不良债权回收率多在20%以下(最高也不到30%),四家金融AMC的盈利空间并不理想。虽然财政部一度修改了四大AMC的考核方式,即统一考核现金回收率和费用率指标,但在解决金融AMC经营困境方面收效甚微。
四家金融AMC成立之初的资金来源主要为央行再贷款(6041亿元)以及向国有四大行、国开行发行的8110亿元金融债。由于业务范围有限、债权回收率低使得四家金融AMC在2009-2010年时根本无法完成债务兑付,于是通过延长债券持有期限(央行担保)以及再贷款停息挂账等方式来解决这一困境。同时正是基于该背景,拓宽业务范围并提升盈利能力也成为四家金融AMC的迫切诉求,而这也进一步推动了四大AMC不断进入其它业务领域,并获得了监管部门默认。
2、第二个十年(2009-2019年):向金融控股模式转型
2009年四家金融AMC并没有按约定退出历史舞台,而是借助2008-2009年金融危机和新一轮不良资产处置浪潮,迎来新一轮发展浪潮,并谋求向金融控股模式转型,但这也只是2010年之后的事情。
2009年之后,四家金融AMC开始纷纷向金融控股集团转型。如前文所述,四家金融AMC目前多已持有银行、信托、保险、消费金融、金融租赁、基金券商和信托等各类牌照,同时还广泛涉足房地产、私募基金、股权投资等业务。甚至可以毫不夸张地说,四家金融AMC已经成为一类无所不能的金融机构,其牌照价值甚至高于信托。当然也正因为如此,其内部也埋藏着越来越大的风险,而针对金融AMC的监管力度也在不断加强,近两年金融AMC反腐和风险化解的步伐亦在明显加快,回归主业和加强风险管控成为监管部门和银行自身在未来一段时期内的强烈诉求,因此华融和长城甚至信达的问题并不是偶然。
四、5家金融AIC
(一)基本信息
截至目前我国已成立5家金融资产投资公司(以下简称“金融AIC”)。
1、目前国内已成立5家金融AIC,且均成立于2017年、母公司均为国有大行,注册资本合计达到540亿元,均在100亿元以上。
2、除国有五大行外,股份行中的平安银行与兴业银行也于2018年8月和12月相继宣布要成立金融AIC。其中,平安银行为合资、兴业银行为全资。
3、地方性银行中的广州农商行也发布公告称将出资50亿元(持股比例不低于35%)合资设立金融资产投资公司,这也是目前为止唯一宣布要成立金融AIC的地方性银行。
(二)财务现状
均于2017年成立的5家金融AIC已历经一个完整年度,已有2018年和2019年上半年两个时期的财务数据可供分析。
从财务数据来看,5家金融AIC的规模增长相当迅速,业绩增长情况也较为亮眼。目前按总资产规模从高到低依次为工银金融AIC(847.38亿元)、建信金融AIC(484.14亿元)、农银金融AIC(437.41亿元)、中银金融AIC(366.20亿元)和交银金融AIC(323.10亿元),2019年上半年的规模增速分别高达96.95%、47.78%、30.77%、72.96%和58.62%,资产负债率也分别提升至83.87%、74.63%、75.72%、71.78%和68.38%。
而从创利能力来看也相当可观,称为暴利也不为过。其中2019年上半年,工银金融AIC创利3.64亿元、建信金融AIC创利1.67亿元、农银金融AIC创利2.71亿元、中银金融AIC创利2.25亿元以及交银金融创利1.60亿元。
这意味着自2017年成立以来,这些金融AIC通过发行债券、同业借款、央行定向降准等路径,大幅收购债权,以做大规模,使得其在不到两年的时间里便实现规模与业绩齐飞。在低利率政策方向已较明确的背景下,金融AIC的负债扩张之路仍可在较长时期内支撑其规模与业绩快速增长。
(三)经营范围
相较于四家金融AMC(如可以做上市推荐及债券、股票承销等业务以及向央行申请再贷款等),金融AIC的业务范围明显更窄。
根据《金融资产投资公司管理办法(试行)》,金融AIC的业务范围基本分为两个方向,即资产端的债转股项目落地以及负债端的对外融资情况(具体如下图)。
可以看出,金融AIC的资产端除债转股相关业务外,还可以做同业业务、投资固定收益类证券等,而其负债端业务基本上概括了除存款以外的所有。
(四)发展历史
金融AIC和金融AMC的产生背景均是为了化解金融风险,解决不良资产和杠杆率较高的问题。2016年10月10日发布《关于市场化银行债权转股权的指导意见》,正式拉开了中国新一轮债转股的大幕,“债转股实施机构”(金融AMC最初成为不良资产处置机构)这一名词正式出现,随后逐渐演变成金融AIC。
2017年国有五大行相继设立金融AIC后,2018年2月的国务院常务会议进一步明确,保险机构也可以新设债转股实施机构,同时资管新规也将金融AIC纳入资产管理产品的发行主体中。
2018年6月29日,银保监会发布2018年第4号令明确了金融AIC的业务范围、准入门槛、监管要求等相关细则,意味着历史地位堪比金融AMC的新一类市场主体开始迈入“规范化发展”道路。特别是2019年5月22日的国务院常务会议进一步放松金融AIC在资本占用、发起资管产品、引入战略投资者等方面的政策约束,为金融资产投资公司的再次发展插上了翅膀。2019年7月29日《2019年降低企业杠杆率工作要点》则进一步提升了AIC的战略地位。
五、60家地方AMC
(一)基本信息
地方AMC中国特殊资产收购方的另一个重要群体。根据统计,目前广泛意义上的地方性AMC有63家,其中既在工商部门完成登记设立亦获得银保监部门许可的有56家,另有4家均成立于2017年的地方AMC已在工商部门完成登记设立但未获得银保监许(即翼资唐山资产管理、平安普惠立信资产管理、中原豫北资产管理和榆林金融资产管理)。同样需要说明的是下文的分析主要针对已获银监会批复的56家地方性AMC。
此外还有3家尚停留在纸面上但已经明确设立,具体为,
(1)2017年5月15日,陕西省政府印发《2017年全省金融工作要点的通知》,明确拟于2017年组建完成长安金融资产管理公司,注册资本30亿元。
(2)2017年7月9日,中信资本股权投资(天津)、河北省国有资产控股运营、曹妃甸金融控股集团以及信达资产、雅戈尔股份有限公司签署《发起人协议》,拟共同设立河北金融资产管理,注册资本为10亿元,雅戈尔占股20%。
(3)2019年10月25日,大连市副市长、党组成员靳国卫在首届不良资产交易大会暨第三届中国AMC发展国际金融论坛上表示,大连市的银行不良率已经高达7%,远远高于全国平均水平,且2018年已经开始启动设立大连的地方AMC,希望不久之后能够正式成立。
56家地方性AMC的批复时间主要集中于2014-2019年这五年期间,其中2014年10家、2015年9家、2016年13家、2017年11家、2018年10家、2019年3家。而从已获得批复的56家地方性AMC的地区分布来看,目前广东、山东、浙江以及福建等四个省份分别拥有3家地方性AMC。北京、上海、重庆和天津等四个直辖市各拥有2家地方性AMC,江苏、广西、安徽、山西、河南、湖北、黑龙江、辽宁、内蒙古、宁夏、甘肃、四川、湖南等13个省份各拥有2家地方性AMC,西藏、新疆、云南、河北、吉林、贵州、海南、江西、青海和陕西等10个省份仅分别拥有1家,且均为经济不发达或欠发达的中西部地区。
(二)财务现状
56家地方性AMC的注册资本合计达到1590.19亿元,其中注册资本在100亿元(含)以上的有4家,注册资本在50亿元-100亿元之间的有6家、16家地方性AMC的注册资本为10亿元,另有30家地方性AMC的注册资本在10(不含)-50亿元(不含)。
目前56家地方AMC中仅有28家公布了相关财务数据,其总资产规模以上海国有资产经营(774.23亿元)和中原资产管理(733.87亿元)为最高。
盈利能力较强的地方AMC分别有上海国有资产经营、浙商资产管理、山东省金融资产管理、江苏资产管理、中原资产管理、河南资产管理、四川发展资产管理、国厚资产管理、广州资产管理、陕西金融资产管理、湖北省资产管理、晋阳资产管理等12家。
(三)经营范围
和金融AMC相比,地方AMC没有明确统一的经营范围,多数在从事着影子银行业务,业务经营不够规范。具体来看
1、2013年的45号文明确指出地方AMC可以开展金融企业不良资产批量收购和处置业务。其中收购对象仅限于金融企业,处置方式包括债务重组和转让(2016年的1738号文),且对象不受地域限制。
2、由于绝大多数地方AMC主要受地方政府和地方金融监管局管理,因此实践中地方性AMC的经营范围远远超过了政策文件规定的范围。
例如甘肃资产管理公司的经营范围包括批量收购、受托经营省内金融机构不良资产,对不良资产进行普通攻击、投资和处置;收购、处置非金融机构不良资产;债务重组及企业重组;债权转股权,对股权资产进行管理、投资和处置;破产管理;企业托管和清算业务;对外投资;买卖有价证券;同业往来;财富及资产管理;受托管理各类基金;企业助贷业务及金融通道业务;有色金融投资和交易;财务、投资、风险管理、资产及项目评估咨询和顾问。
3、针对以上问题,153号文提出了更高更有针对性的约束要求,其主要目的是突出地方AMC的不良资产主营业务。
(四)发展历史
和金融AMC一样,地方性AMC同样是为了化解金融风险,而从其整个发展历史来看,大致可以分为四个阶段。
1、1999-2008年期间地方AMC处于监管空白阶段,合计在上海、海南、北京、辽宁、广东和福建等地共设立6家地方AMC且均为省级政府授权核准。1997-1998年亚洲金融危机使当时的地方性金融机构同样也面临严重的资产质量问题,为此各地申请设立地方AMC以处置所辖区金融风险的呼声非常高,1999年9月24日上海率先成立了全国第一家地方性AMC,即上海国有资产经营有限责任公司。随后其它地方也相继行动,分别为2003年7月18日成立的海南联合资产管理、2005年2月2日成立的北京市国通资产管理、2006年3月23日成立的辽宁省国有资产经营、2006年9月14日成立的广东粤财资产管理以及2008年11月10日成立的福建省闽投资产管理。
2009-2011年期间,地方性AMC几乎陷入了停滞不久的发展局面,当然全国性AMC也同样如此,直到2012年沉寂被打破。
2、2012-2016年期间,随着6号文和45号文等政策的发布,新一轮地方AMC的设立浪潮再次开启。2013-2016年期间,合计共新设32家地方性AMC(包括之前未获银监会批复的6家地方AMC),并实现31个省市基本均至少拥有一家地方AMC。而此时的上海、浙江、山东三地已分别拥有2家地方性AMC。
3、2017年的全国金融工作会议再次定调后续三年的基调是化解金融风险和严监管,而带化解金融风险天然职责的地方性AMC自然再到受到政策青睐,特别是2016年发布的1738号文明确提出各地可以视情况新设一家地方性AMC,使得2017-2018年两年时间里合计批设21家地方AMC,使我国地方性AMC数量增至52家。
4、2017年以来严监管大幕正式拉开,但地方AMC的批设浪潮并未停止,但步伐明显放缓,2019年仅于12月份批复3家地方AMC的设立,我国地方AMC数量增至56家。虽然设立进程上地方AMC略显平庸,但其在业务层面却波涛汹涌,大量开展通道业务和类信贷业务,帮助金融机构掩盖不良、大肆收购各类债权资产、暴力清收以及大量关联内幕交易等等,不仅承载着地方政府的融资平台职能,并承担着转移和化解地方金融风险的政治任务。为此2019年7月银保监会发布《关于加强地方资产管理公司监督管理工作的通知》(银保监办发(2019)153号),明确提出地方AMC的六个“不得”。
(1)不得设置任何显性或隐性的回购条款。
(2)不得以任何形式帮助金融企业虚假出表掩盖不良资产。
(3)不得以收购不良资产名义为企业或项目提供融资。
(4)不得收购无实际对应资产和无真实交易背景的债权资产。
(5)不得向股东或关系人输送非法利益。
(6)不得以暴力或其他非法手段进行清收等。
六、金融AMC、金融AIC与地方AMC之间的对比
(一)金融AMC与地方AMC
地方性AMC看似和全国性AMC只是名字上(全国与地方)的差异,但其内涵上却有明显区别。
1、地方AMC的作业区域通常仅限于地方
地方性AMC的股东多为地方政府(多数地方AMC的股东为地方国资委、财政厅、财政局、发改委等等),通常其作业区域和业务范围也被限定在地方(6号文和45号文所明确规定),同时这里的作业区域是否仅限于注册地则另有一番解释(部分地方性AMC的作业区域仅局限于辖内,部分则可以跨区)。不过2016年的1738号文放松了这一政策约束,即收购债权的受让方可以不受地域限制。
2、职能基本一致,即均是为了解决不良资产、防范金融风险
全国性与地方性AMC的职能基本一致,即是为了解决不良资产、防范金融风险。其中地方性AMC常被称为“坏账银行”。2015年8月银监会新增5省份参与地方资产管理公司试点的名单时,便有官方媒体称当时已经有15家地方性AMC为“坏账银行”,即专门用来接收地方银行坏账的金融资产管理公司。
四大AMC是为了解决全国性银行、政策性银行的不良资产问题,在2008年之前四大AMC鲜有涉及地方金融机构的不良资产。而地方AMC的产生背景恰恰是为了帮助地方政府解决地方金融机构风险问题,这也是为什么各地政府急于设立地方AMC的原因。
3、金融AMC与地方AMC的产生背景分别是98年与08年金融危机
全国性四大产生的背景是1997-1998年亚洲金融危机(当是国有大行的不良率多在30%以上)。虽然地方性AMC最早于1999年便已产生,但其真正放量是源于2007-2008年的美国次贷危机,主因是国内商业银行在2009年四万亿之后形成大量的坏账问题自2012年开始有所暴露,这大概也是为什么前者会被称为“破产银行”、后者则被称为“坏账银行”的最主要原因。
4、地方AMC且由地方监管,属于类金融机构
全国性与地方性AMC的属性略有不同,前者隶属于银保监会管辖银行业金融机构中的一类,但地方性AMC是否属于金融机构则存在不确定性,至少银保监会在公布银行业金融机构名单时并没有将地方性AMC纳入。地方性AMC通常是由各省级政府(含计划单列市政府)批准设立或授权(财政部和银监会只是起到备案的功能),其在定性上往往也不属于金融机构(所以我们看到地方性AMC的名称里面一般不含有“金融”二字)。目前各地地方金融监督管理条例均已将地方资产管理公司纳入其管辖范围,即和P2Ph、商业保理、融资租赁、融资担保、小额贷款公司等地位相当。
例如,从实际情况来看,多数地方AMC在进行工商登记时归为租赁和商务服务业,仅天津滨海正信资产管理、天津津融投资服务集团、厦门资产管理、深圳市招商平安资产管理、山东省金融资产管理、广西金控资产管理、陕西金融资产管理等少数几家归为金融业。当然也有一些例外,如辽宁省国有资产经营被归为批发零售业、内蒙古庆源绿色金融资产管理被归为房地产业。
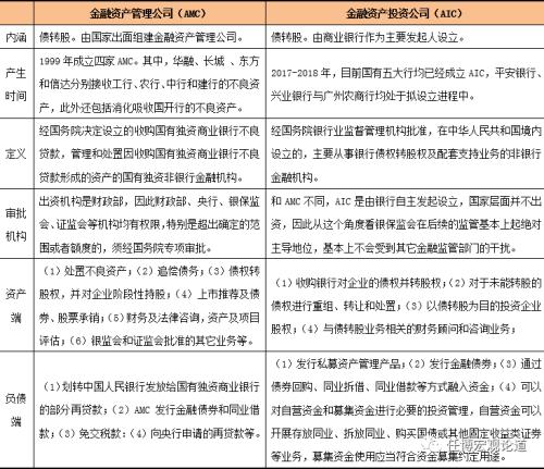
(二)金融AMC与金融AIC
金融资产投资公司(简称金融AIC)与金融资产管理公司(简称金融AMC)是一脉相承的两类非银行金融机构(均属银保监会管辖),对二者之间的辨析有助于理清金融AIC的基本内涵。
1、诞生于不同阶段且债转股、降杠杆是共同背景
金融AMC与金融AIC的本质都是为了债转股和化解风险,也即降杠杆。
(1)金融AMC产生的背景是1997-1998年亚洲金融危机,为了迎接2001年入世和解决国有大行不良资产较高的问题,四大AMC顺势产生。
(2)金融AIC产生的背景是2007-2008的次贷危机,看似时间间隔较长,但却一脉相承,始于2009年的大量信贷投放和影子银行业务发展同样提升了商业银行的不良水平,并埋下严重的金融风险隐患,也自2012年开始商业银行的不良贷款率开始趋势上升直至目前。于2008年-2017年期间产生的地方AMC无法从根本上解决问题,而四家金融AMC也早已变成金融控股公司且自身也存在诸多问题,因此急需成立一类新的债转股机构,来帮助商业银行化解金融风险。
2、后续金融AIC在直接收购企业债权等方面也会逐步放开
金融AMC在2009年濒临退出市场之际,迎来了2008-2009年金融危机,而监管部门也顺势放开了金融AMC收购企业债权的限制(之前主要收购银行及其它金融机构债权),这意味着四家金融AMC也可以像银行一样进行变相放贷。
目前金融AIC似乎也在延着这个路径在走,虽然当前AIC主要是收购银行对企业的债权,尚无法直接收购企业债权,但是考虑到金融AIC可以设立私募股权投资基金、发行私募资管产品等,我们相信对于金融AIC直接企业债券政策放开的趋势也是不会变的,而届时金融AIC也将会承载着更多类银行的功能。
七、政策梳理
(一)金融AMC:七份政策文件搭建基本监管框架
自2011年以来,合计共有七份政策文件用来指导金融AMC的规范运作,具体包括2011年的20号文、2014年的41号文、2015年的56号文、2016年的38号文和56号文以及2017年的20号文和56号文。
2014年8月银监会、财政部、央行、证监会、保监会联合印发的《金融资产管理公司监管办法》(银监发〔2014〕41号)构成了金融AMC的基本监管框架,2015年6月财政部和银监会印发的《金融资产管理公司开展非金融机构不良资产业务管理办法》的通知(财金〔2015〕56号)则明确提出金融AMC可以收购非金融企业的不良资产,2016年以来的政策文件则重在从资本监管和业务监管等层面规范金融AMC的运作。
(二)金融AIC:两份政策文件搭建监管框架
对于金融AIC而言,有两份政策文件最值得重视。具体为2018年6月29日银保监会发布的《金融资产投资公司管理办法(试行)》以及2019年7月28日,发改委联合央行、财政部、银保监会发布的《2019年降低企业杠杆率工作要点》,前者对金融AIC的基本运行、准入条件、监管指标等进行了规范,后者则在各个层面对金融AIC的运作给予鼓励。具体如下:
1、银行只能通过金融AIC实施债转股,其向银行收购的债权价格自主协商。
2、金融AIC的主要股东应当为在境内注册的商业银行,并且入股资金为自有资金、最近3个会计年度连续盈利、最近2年内无重大违法违规行为。
3、金融AIC的最低注册资本为100亿元人民币或等值自由兑换货币。
4、金融资金融AIC全年主营业务占比或者主营业务收入占比原则上不应低于总业务或者总收入的50%。
5、金融AIC自营资金可以进行交叉实施债转股,募集资金则应当主要用于交叉实施债转股。
6、金融AIC收购银行债权不得接受债权出让方银行及其关联机构出具的本金保障和固定收益承诺,不得实施利益输送,不得协助银行掩盖风险和规避监管要求,不得由该债权出让方银行使用资本金、自营资金、理财资金或其他表外资金提供任何形式的直接或间接融资,不得由该债权出让方银行以任何方式承担显性或者隐性回购义务。
7、金融AIC对企业进行股权投资,股权投资资金用于偿还企业银行债权的,不得由该债权人银行使用资本金、自营资金、理财资金或其他表外资金提供任何形式的直接或间接融资。
8、明确了金融AIC的资本充足率、杠杆率和财务杠杆率水平参照金融资产管理公司资本管理相关规定执行(监管要求高于商业银行)。
9、出台金融AIC发起设立资管产品备案制度。
10、将市场化债转股资管产品列入保险资金等长期限资金允许投资的白名单。
11、允许在满足一定条件下公募资管产品依法合规参与优质企业债转股。
12、推动符合条件的股份行单独或联合设立金融AIC,鼓励外资依法合规入股金融AIC等债转股实施机构。
13、妥善解决金融AIC等机构持有债转股股权风险权重较高以及资本占用较多的问题。
(三)地方AMC:四份政策文件搭建基本监管框架
2012年以来陆续发布的四份政策文件构成了地方AMC的基本监管框架。
1、2012年1月财政部和银监会联合印发的《金融企业不良资产批量转让管理办法》(财金(2012)6号)明确地方AMC作业范围仅限于省内且只能以债务重组方式开展业务,这是我国第一份关于地方性AMC的规范文件。
2、2013年11月银监会发布的《关于地方资产管理公司开展金融企业不良资产批量收购处置业务资质认可条件等有关问题的通知》(银监发(2013)45号)在6号文的基础上进一步明确了地方AMC的设立条件(不过只是审慎并非强制)。
3、2016年10月银监会发布的《关于适当调整地方资产管理公司有关政策的函》(银监办便函[2016]1738号)允许各省可以增设一家地方AMC,并且在债务重组之外允许以对外转让等方式处置不良资产,且对受让主体不受地域限制。
4、1738号文的松绑使地方AMC大肆开展类银行甚至通道类业务,包括帮助金融机构掩盖不良、大肆收购各类债权资产、暴力清收以及大量关联内幕交易等等。2019年7月银保监会布的《关于加强地方资产管理公司监督管理工作的通知》(银保监办发(2019)153号)明确地方AMC的六个“不得”。
